Super
4 years ago
committed by
GitHub
No known key found for this signature in database
GPG Key ID: 4AEE18F83AFDEB23
1 changed files with
2 additions and
2 deletions
docs/README.md
@ -40,6 +40,8 @@ We have launched an online demo for this module: [https://eshop.samples.easyabp.
## Basic Usage
[](https://mermaid-js.github.io/mermaid-live-editor/edit#pako:eNqtVMtOwzAQ_JWVL4BU-IAI9QI9cOJRuOXixltiKbaDvaaKEP_O2nFpKeElkVO8Xs_szqz9IhqnUFQi4FNE2-Cllo9emtoCfw8B_el8vli2rj-78U7FhkIFtxH9ANQi9GMMOh0IyEFAhE0rCXhvIy2FEecjwClDJuQK7pCit-ET1AT7tVfomfvCoyQEacGlSCJdxQGCM0itto_7hOOZHV1eQ5MR1Ax8Yc_hKzXVshwM2tTykqQnkNCPEVg7n6vORXxXrrOkbXQxdAM8veuWj52v_DzydrcLHQUonFcKWhmY8Vl2ET_IWIr6xLVgLBpGgdSC3HneLum8nk9oc4ixRNqrYKLLaWX3jRx92Whqd0jfanvhTN8hm5rHoAi8Gg5PH3T_zl0i0BQY9c92aHWvDf7djT3xtx0mV35pwqhiz-w86wr6uOKL0Y6zmmqaRvrZkK-6-UKu4owZdhod63W63joAPxSWm0p3cCs-tBzPqeHkF1dxq4uYCYPecHX8FL2kg7Xg0g3WouJfhWsZO6pFbV85NfaKR3yhNDkvqrXsAs6EjOSWg21ERT7iNqk8ZyXr9Q3cULc5)
* Create a Store (optional)
* EShop supports multi-store, it provides a [default store ](https://github.com/EasyAbp/EShop/blob/master/modules/EasyAbp.EShop.Stores/src/EasyAbp.EShop.Stores.Domain/EasyAbp/EShop/Stores/Stores/StoreDataSeeder.cs ), it will be created when you seed the initial data. (learn more about ABP [Data Seeding ](https://docs.abp.io/en/abp/latest/Data-Seeding ))
* Use the store management page to create a new store.
@ -72,8 +74,6 @@ We have launched an online demo for this module: [https://eshop.samples.easyabp.
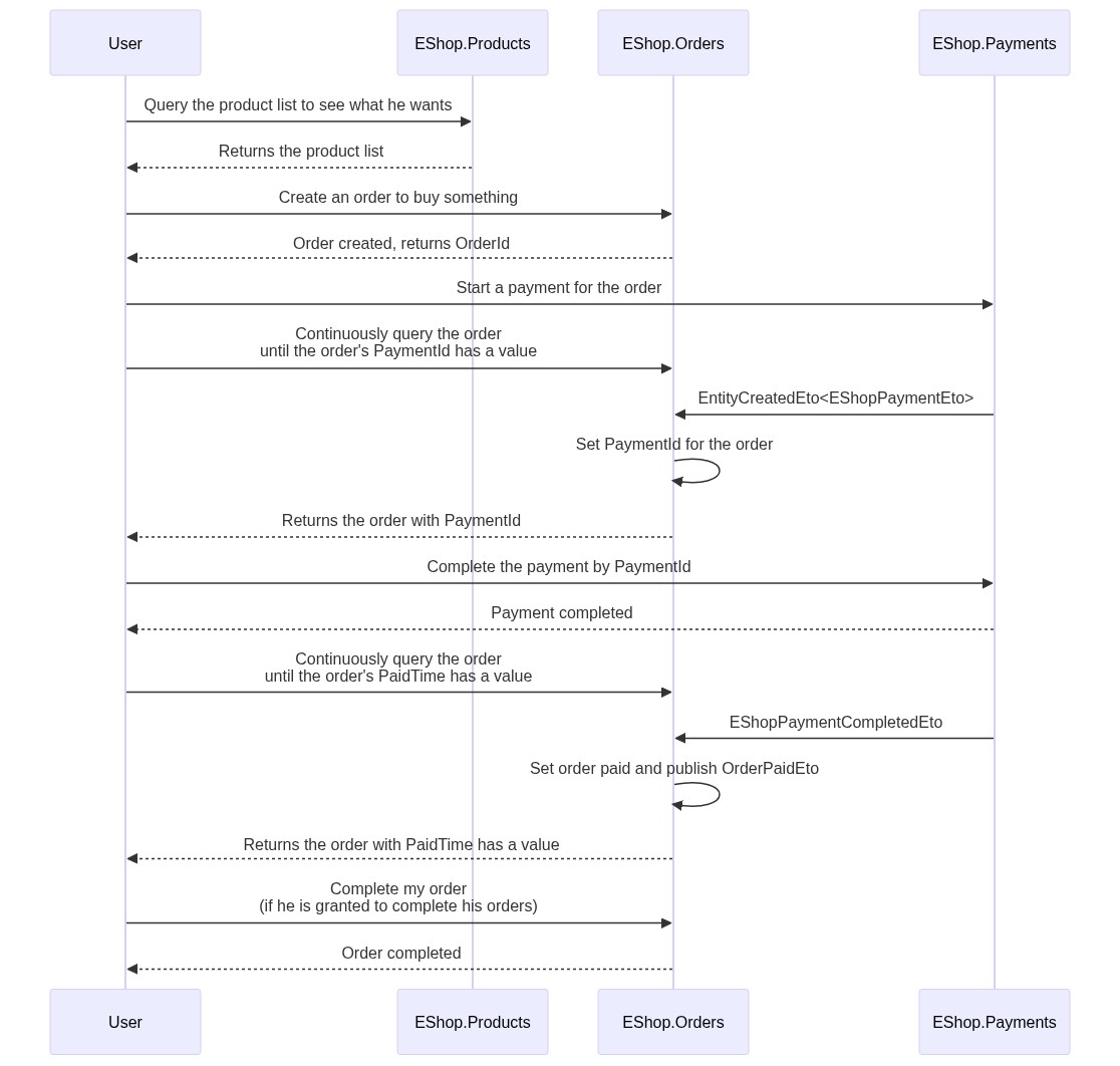
* The customer should have permission to complete the order himself.
* You need to override the "CompleteAsync" method of the "OrderAppService" if you want to prohibit users from completing orders themselves for some specific product groups but complete them through automated processes.
[](https://mermaid-js.github.io/mermaid-live-editor/edit#pako:eNqtVMtOwzAQ_JWVL4BU-IAI9QI9cOJRuOXixltiKbaDvaaKEP_O2nFpKeElkVO8Xs_szqz9IhqnUFQi4FNE2-Cllo9emtoCfw8B_el8vli2rj-78U7FhkIFtxH9ANQi9GMMOh0IyEFAhE0rCXhvIy2FEecjwClDJuQK7pCit-ET1AT7tVfomfvCoyQEacGlSCJdxQGCM0itto_7hOOZHV1eQ5MR1Ax8Yc_hKzXVshwM2tTykqQnkNCPEVg7n6vORXxXrrOkbXQxdAM8veuWj52v_DzydrcLHQUonFcKWhmY8Vl2ET_IWIr6xLVgLBpGgdSC3HneLum8nk9oc4ixRNqrYKLLaWX3jRx92Whqd0jfanvhTN8hm5rHoAi8Gg5PH3T_zl0i0BQY9c92aHWvDf7djT3xtx0mV35pwqhiz-w86wr6uOKL0Y6zmmqaRvrZkK-6-UKu4owZdhod63W63joAPxSWm0p3cCs-tBzPqeHkF1dxq4uYCYPecHX8FL2kg7Xg0g3WouJfhWsZO6pFbV85NfaKR3yhNDkvqrXsAs6EjOSWg21ERT7iNqk8ZyXr9Q3cULc5)
## Advanced Usages
We can customize some features to use EShop in complex application scenarios.