Super
4 years ago
committed by
GitHub
No known key found for this signature in database
GPG Key ID: 4AEE18F83AFDEB23
1 changed files with
1 additions and
1 deletions
docs/README.md
@ -40,7 +40,7 @@ We have launched an online demo for this module: [https://eshop.samples.easyabp.
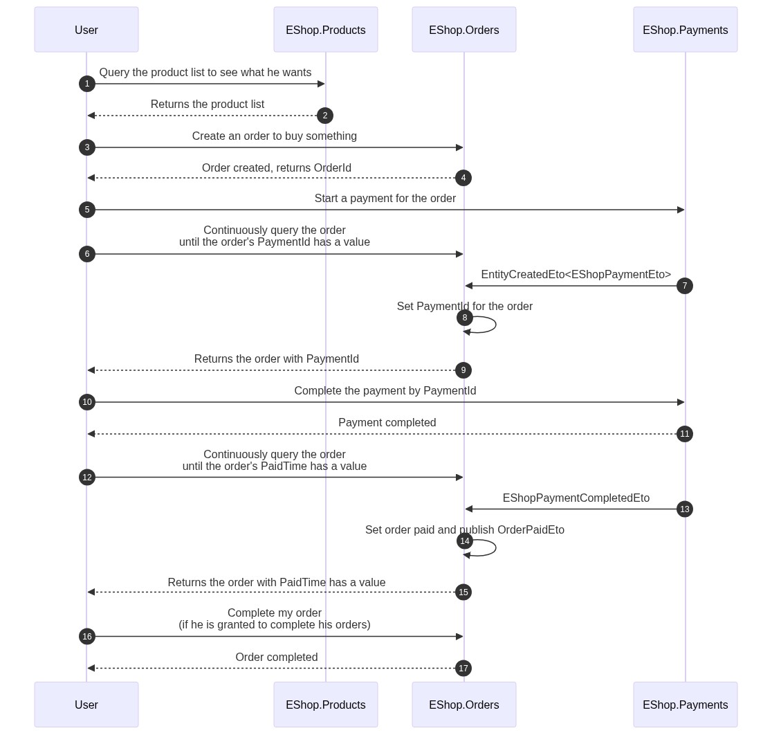
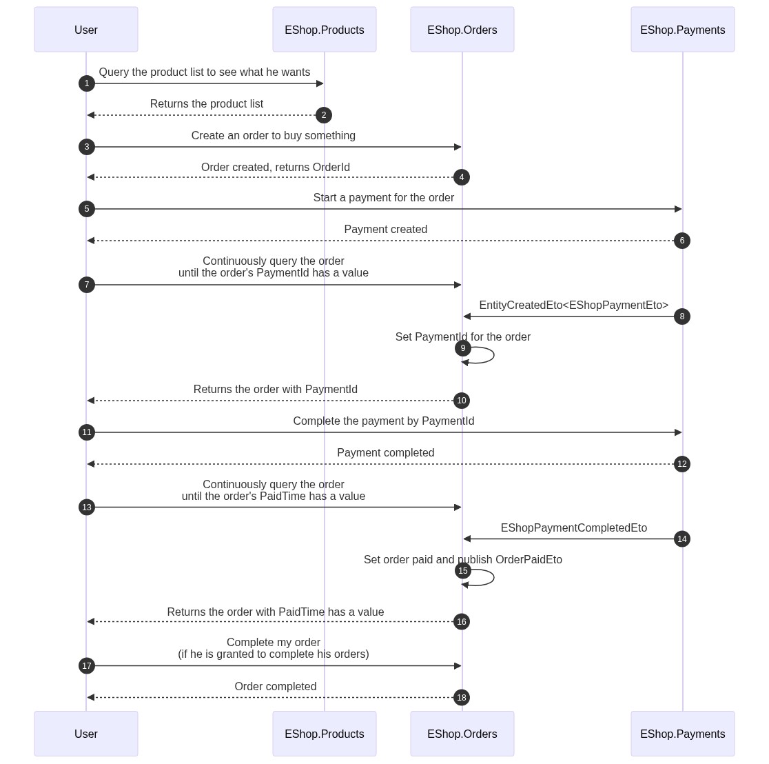
## Basic Usage
[](https://mermaid-js.github.io/mermaid-live-editor/edit#pako:eNqtVMFO4zAQ_ZWRL7BS4QMi1Av0wGUXtnDLxYmnxFJsB3u8VYT49x07Li0lFFbanOLx-L2Z9-x5Ea1TKCoR8DmibfFGyycvTW1rkpHcz2ga9LUF_h4D-ovlcrXu3HB5552KLYUK7iP6EahDGKYY9DoQkIOACNtOEvDeVloKE857gAuGTMgV_EaK3oYPUDPsv7xCz9zXHiUhSAsuRRJpE0cIziB12j4dEk5n9nR5DW1GUAvwhT2Hb9Vcy3I0aFPLa5KeQMIwRWDjfK46F3GqXGdJ2-hi6Ed4ftMtH7tq_DLydr8PnQUonLcKOhmY8Y_sI76TsRT1gWvFWDROAqkVuau8XdJ5vZzR5hhjjXRQwUyX88oeGjn5stXU7ZFOanvtzNAjm5qvQRG4GY9PH3X_xl0i0BYY9Z_t0OpBG_x3Nw7E33WYXPmmCZOKA7PzXVcwxIYfRjfd1VTTPNLXhnzWzSdyFWfMuNfoXG_S89YBeGxYbiq9wZ340HE8p4Yf33iKO13EQhj0hqvjwfSSDtaCSzdYi4p_FW5k7KkWtX3l1DgovuIrpcl5UW1kH3Ah0uxaj7YVFfmIu6Qy3ErW619EWrz1 )
[](https://mermaid-js.github.io/mermaid-live-editor/edit#pako:eNqtVMFu2zAM_RVCl21A2g8wily6HHrZumW7-SJbTC3AklyJWmAU_fdRsjynmdN2wHyyKOo98j2JT6J1CkUlAj5GtC1-1vLBS1PbmmQk9yWaBn1tgb-fAf3Vdrvbd264vvdOxZZCBd8i-hGoQximGPQ6EJCDgAjHThLw3lFaChPOS4ArhkzIFXxHit6Gv6BW2L96hZ65bz1KQpAWXIok0iaOEJxB6rR9OCWczix0eQ1tRlAb8IU9h-_UWstyNGhTy3uSnkDCMEXg4HyuOhfxoslyZGEtkZn3td6cJW2ji6Ef4fGPyJnjpvHbyNv9EvoQZuw7BZ0MXN4v2UdcLeeca8dYNE5qqh25m7xd0nm9XRHyHGOPdFLBRUnObTh1fTLxqKlbkF414taZoUe-AfnOFGmb8fz0m2YUmP9th1Y_tMF_d-NE_LnD5Mo7TZhUHJidH4aCITb8irrpYqea1pHeNuRSNxfkKs6YcdHooz6kWaAD8Iyx3FR6sLP40HE8p4ZP73i3sy5iIwx6w9XxFHtKB2vBpRusRcW_Cg8y9lSL2j5zahwUX_Gd0uS8qA6yD7gRadDtR9uKinzEOalMwpL1_Bt1vcxC )
* Create a Store (optional)
* EShop supports multi-store, it provides a [default store ](https://github.com/EasyAbp/EShop/blob/master/modules/EasyAbp.EShop.Stores/src/EasyAbp.EShop.Stores.Domain/EasyAbp/EShop/Stores/Stores/StoreDataSeeder.cs ), it will be created when you seed the initial data. (learn more about ABP [Data Seeding ](https://docs.abp.io/en/abp/latest/Data-Seeding ))